⚓航海专属课程
精品
🔔航海社区
NEW
🤔实战拆解
HOT
💎开通会员
五折
👑站长加盟
发布
发布文章
发布帖子
开通会员
开通航海小会员
全站航海项目免费获取
解锁航海风向标查看权限
稀有工具素材免费使用
站长一对一售后指导
更多神秘权益在航海圈社群等你解锁
开通航海小会员
开通航海大会员
全站航海项目免费获取
解锁航海风向标查看权限
稀有工具素材免费使用
站长一对一售后指导
更多神秘权益在航海圈社群等你解锁
开通航海大会员
开通会员 尊享会员权益
登录
注册
找回密码
⚓航海专属课程
精品
🔔航海社区
NEW
🤔实战拆解
HOT
💎开通会员
五折
👑站长加盟
开通会员 尊享会员权益
登录
注册
找回密码
分享
航海社群内容
搞钱风向标
帖子 1.5W+
互动 3
关注 5
【风向标】——主要用于收集和分享与赚钱相关的短情报和玩法。所有圈友都可以发布,可以说是最新、最快的赚钱方式信息汇集点。
超级版主
申请版主
发布
全部
最新发布
最新回复
热门
精华
远航
1年前发布
117次阅读
关注
私信
宠物赛道大火的刚需宠物医药,宠物医药….
宠物赛道大火的刚需宠物医药,宠物医药上美团,只要能力搞定,证照,这一块利润还是挺不错的,有门槛也是刚需,一天出单挺多的,...
评分
回复
分享
远航
1年前发布
117次阅读
关注
私信
小红书开始视频号成长计…#风向标
该帖子内容已隐藏,请登录后查看
登录后继续查看
登录
注册
评分
回复
分享
远航
1年前发布
117次阅读
关注
私信
【普通文创菩提手串销量…#风向标
该帖子内容已隐藏,请登录后查看
登录后继续查看
登录
注册
评分
回复
分享
远航
1年前发布
117次阅读
关注
私信
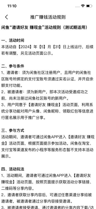
闲鱼拉新返现活动5.31到6.30,….
闲鱼拉新返现活动5.31到6.30,从“我的”页面里下拉在最后一个板块进去,有些账号有有些账号没有,可能是有邀请资格的账号才开放...
评分
回复
分享
远航
1年前发布
117次阅读
关注
私信
目前二线成都的楼市都卷起…#情报
目前二线成都的楼市都卷起来了,较火的区域,如果本身有客源或者自己有买房计划可以通过渠道捡便宜和套利
评分
回复
分享
远航
1年前发布
117次阅读
关注
私信
最近10元手冲咖啡阿姨?了,然后刷到….
最近10元手冲咖啡阿姨?了,然后刷到这个9.9咖啡店的账号!
以分享开咖啡店的干货内容为主
以诱人的结果去吸引观众
变现方式不是...
评分
回复
分享
远航
1年前发布
117次阅读
关注
私信
头套,评论区有不少想要…#情报
头套,评论区有不少想要的
评分
回复
分享
远航
1年前发布
117次阅读
关注
私信
官方低价机票,可以多拍然后转卖,即使….
官方低价机票,可以多拍然后转卖,即使卖不掉过期可退
评分
回复
分享
远航
1年前发布
117次阅读
关注
私信
宠物+服装应该是一个有…#风向标
该帖子内容已隐藏,请登录后查看
登录后继续查看
登录
注册
评分
回复
分享
远航
1年前发布
117次阅读
关注
私信
装修电子表格,装修知…#情报
装修电子表格,装修知识分享,涨粉和变现都比较厉害
评分
回复
分享
远航
1年前发布
117次阅读
关注
私信
小区单元门口有贴这类私教的..#风向标
小区单元门口有贴这类私教的广告
线下生意尤其是私教类的,可以通过小区单元小广告的方式,先低价引流,做长期私域
评分
回复
分享
远航
1年前发布
117次阅读
关注
私信
AI+数字人新的落地点四年..#风向标
AI+数字人新的落地点
四年前就有人在研究,如何复制“前女友”
这种没有机会再见的人,或无法再续前缘的人,可以成为一个人的心...
评分
回复
分享
上一页
1
…
1104
1105
1106
1107
1108
…
1237
下一页
跳转
归档
2025年3月
2025年2月
2025年1月
2024年12月
2024年11月
2024年10月
2024年9月
2024年8月
2024年7月
2024年6月
2024年5月
2024年4月
2024年3月
2024年2月
2024年1月
2023年12月
2023年11月
2023年10月
2023年9月
2023年8月
2022年1月
2020年2月
分类目录
⚓航海专属课程
💖素材库
💪远航亲自带队
🤔实战拆解
🧐赚钱认知
🧰工具箱
搭建同款资源站
航海圈开放加盟,搭建一个同款全自动成交资源站,自己当老板赚大钱(价格即将上调)!
查看详情
登录
没有账号?立即注册
邮箱
验证码
发送验证码
记住登录
账号密码登录
登录
用户名或邮箱
登录密码
记住登录
找回密码
|
免密登录
登录
注册
已有账号,立即登录
设置用户名
设置密码
重复密码
注册